policy Enterprise

Remote work policy

Define secure remote work with robust controls: access, data protection, device security, compliance, and monitoring across all remote environments.

Overview

The Remote Work Policy establishes mandatory requirements for secure, compliant remote access and data handling by all organization staff, ensuring robust controls for devices, authentication, monitoring, and regulatory compliance across all remote environments.

Comprehensive Remote Security

Ensures confidentiality, integrity, and availability of organizational data for remote personnel and contractors.

Strict Access & Device Controls

Mandates VPN, MFA, endpoint hardening, and asset registration for all remote connections.

Broad Applicability

Covers employees, vendors, service providers, and temporary staff engaged in remote work.

Compliance-First Approach

Aligns with ISO/IEC 27001, GDPR, NIS2, DORA, and industry standards for regulatory assurance.

Read Full Overview
The Remote Work Policy (P09) provides a comprehensive framework for managing secure remote access and mitigating the unique risks associated with distributed work environments. It is designed for all personnel, including full-time, part-time, contract employees, service providers, consultants, vendors, and project-based staff, who are authorized to perform job duties from outside corporate premises. The policy is effective across all geographies and time zones where the organization operates, ensuring a uniform security baseline regardless of where or when remote work occurs. Its core purpose is to maintain the confidentiality, integrity, and availability of organizational information assets that are accessed or handled off-site. The policy accomplishes this by instituting robust technical and procedural safeguards, such as mandatory encryption, strong authentication (including multi-factor authentication), endpoint protection, and secure access channels like VPN or remote desktops. It aligns tightly with ISO/IEC 27001:2022 requirements, including Annex A Control 6.7, which focuses on secure remote working conditions, ensuring both physical and logical protections are addressed. The controls also respond to industry regulations such as NIST SP 800-53 (for access and cryptographic protections), GDPR and NIS2 (for data security and privacy), and DORA (for financial ICT resilience). Specific sections of the policy delineate roles and responsibilities across executive management, information security leadership (CISO/ISMS Manager), IT operations, HR, line managers, legal/compliance, and remote personnel themselves. For example, IT is tasked with deploying and supporting secure infrastructure, tracking device compliance, and maintaining event logs. Employees and contracted remote workers must adhere to secure device usage, approved access methods, data handling rules, and promptly report any security incidents or device loss. The policy strictly prohibits remote access except through authorized configurations and requires all devices, corporate-owned or BYOD, to meet baseline security (configuration, patching, encryption, anti-malware) and registration requirements. Governance mechanisms within the policy address risk treatment, exception management, and enforcement rigorously. Risk categories such as credential theft, data exfiltration, insider threat, regulatory violations, and malware compromise are directly addressed with layered controls: role-based access, SIEM alerting, endpoint security, data handling rules, and user training. Furthermore, all exceptions must be CISO-approved, documented, and periodically reviewed. Continuous oversight is maintained through monitoring, centralized logging, and defined audit processes. Policy breaches are subject to access revocation, disciplinary measures, contract termination, or legal action. The policy also integrates closely with related policies, including Information Security, Acceptable Use, Access Control, Risk Management, Asset Management, Data Retention & Disposal, and Logging & Monitoring, to form an end-to-end remote work governance model. Its annual or event-driven review cycle ensures responsiveness to evolving threats, regulatory shifts, or technology advances, with all updates formally communicated and acknowledged. This consistently enforces secure, compliant, and reliable operations across all remote work scenarios.

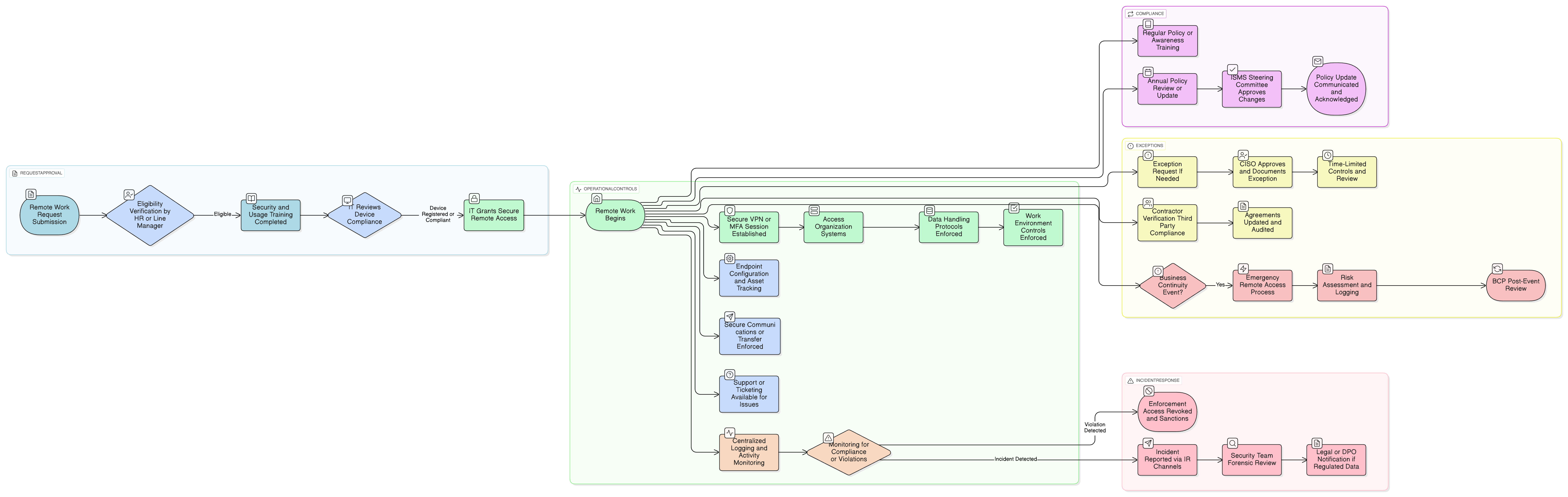
Policy Diagram

Remote Work Policy diagram illustrating authorization, secure access, data handling, monitoring, exception management, and compliance review steps.

Click diagram to view full size

What's Inside

Scope and Rules of Engagement

Eligibility, Authorization, and Role Duties

BYOD and Device Management Requirements

Encryption and Secure Connectivity

Monitoring, Logging, and Incident Handling

Third-Party and Vendor Remote Compliance

Framework Compliance

🛡️ Supported Standards & Frameworks

This product is aligned with the following compliance frameworks, with detailed clause and control mappings.

Framework Covered Clauses / Controls
ISO/IEC 27001:2022
ISO/IEC 27002:2022
6
NIST SP 800-53 Rev.5
EU GDPR
Article 32Article 5(1)(f)Recital 39
EU NIS2
EU DORA
COBIT 2019

Related Policies

Information Security Policy

Establishes the baseline for secure handling of assets, applicable to all work environments including remote.

Acceptable Use Policy

Governs appropriate use of organizational devices and systems during remote work sessions.

Access Control Policy

Ensures that remote access privileges follow least privilege and proper authentication mechanisms.

Risk Management Policy

Defines how remote work risks are identified, treated, and monitored within the ISMS.

Asset Management Policy

Requires inventory and configuration management for all devices used remotely.

Logging And Monitoring Policy

Ensures that remote sessions are monitored, audited, and retained per compliance requirements.

Data Retention And Disposal Policy

Defines data handling rules relevant to remote work, including removable media and device disposal.

About Clarysec Policies - Remote work policy

Effective security governance requires more than just words; it demands clarity, accountability, and a structure that scales with your organization. Generic templates often fail, creating ambiguity with long paragraphs and undefined roles. This policy is engineered to be the operational backbone of your security program. We assign responsibilities to the specific roles found in a modern enterprise, including the CISO, IT Security, and relevant committees, ensuring clear accountability. Every requirement is a uniquely numbered clause (e.g., 5.1.1, 5.1.2). This atomic structure makes the policy easy to implement, audit against specific controls, and safely customize without affecting document integrity, transforming it from a static document into a dynamic, actionable framework.

Full Lifecycle Enforcement

Defines monitoring, incident handling, training, and audit controls for remote work, including versioning and annual review.

Robust Data Handling and Device Rules

Enforces encryption, prohibits unauthorized printing or sharing, and mandates rapid device wipe/loss response procedures.

Exception & Emergency Management

Provides clear, risk-based controls for policy exceptions, temporary remote access, and business continuity events.

Frequently Asked Questions

Built for Leaders, By Leaders

This policy was authored by a security leader with 25+ years of experience deploying and auditing ISMS frameworks for global enterprises. It's designed not just to be a document, but a defensible framework that stands up to auditor scrutiny.

Authored by an expert holding:

MSc Cyber Security, Royal Holloway UoL CISM CISA ISO 27001:2022 Lead Auditor & Implementer CEH

Coverage & Topics

🏢 Target Departments

IT Security Compliance Risk Executive

🏷️ Topic Coverage

Access Control Compliance Management Risk Management Data Handling Security Awareness and Training Business Continuity Management
€49

One-time purchase

Instant download
Lifetime updates

This policy is 1 of 37 in the Full Enterprise Pack

Save 67%

Get all 37 Enterprise policies for €599, instead of €1,813 if purchased individually.

View Full Enterprise Pack →
Remote work policy

Product Details

Type: policy
Category: Enterprise
Standards: 7