policy Enterprise

Access Control Policy

Comprehensive Access Control Policy ensures secure, role-based access, lifecycle management, and regulatory compliance for all systems and users.

Overview

The Access Control Policy defines mandatory principles and controls for restricting and managing access to systems, facilities, and data based on business roles and regulatory demands. It establishes processes for granting, reviewing, and revoking access, ensuring that only authorized users have permissions aligned to their responsibilities and job needs.

Strong Role-Based Controls

Implements least privilege, need-to-know, and segregation of duties to safeguard systems and data.

Integrated Identity Lifecycle

Coordinates access provisioning, revocation, and updates with HR and technical workflows.

Regulatory Alignment

Built to meet ISO/IEC 27001, NIST SP 800-53, GDPR, NIS2, DORA, and COBIT standards.

Automated Access Reviews

Requires evidence-based, quarterly reviews for user rights and privileged access.

Comprehensive Scope

Applies to all users, systems, and hybrid environments including BYOD and third parties.

Read Full Overview
The Access Control Policy serves as a critical pillar of organizational security, establishing detailed principles and controls for the management of access to information systems, applications, physical facilities, and data assets. This policy ensures that every form of access, whether logical or physical, is governed by business need, job function, and the overarching risk posture of the organization, in alignment with globally recognized standards such as ISO/IEC 27001:2022, NIST SP 800-53, EU GDPR, EU NIS2, EU DORA, and COBIT 2019. Its purpose is clearly to enforce strict principles such as least privilege, need-to-know, and segregation of duties, which are essential for mitigating risks related to unauthorized access and internal threats. The policy supports and operationalizes requirements for logical and physical access, user authentication, and full lifecycle management, from user onboarding through to deprovisioning. Controls are set out for both digital and real-world resources to prevent unauthorized use, abuse, or compromise. This policy applies universally across the organization; its scope encompasses all users, including employees, contractors, vendors, and temporary staff, as well as all systems and facilities covered by the Information Security Management System (ISMS). It addresses complex access scenarios, extending controls to on-premises, cloud, and hybrid environments, corporate hardware and software, and both logical (systems, networks, APIs) and physical (buildings, data centers) assets. Importantly, the policy mandates that access is governed for the entire lifecycle, integrating closely with HR-driven events such as onboarding, transfers, and terminations to ensure timely updates and revocations. Robust governance requirements include defining access rights via a formalized role matrix; integrating provisioning and deprovisioning with HR and technical processes; enforcing structured approval workflows; and mandating privileged access management (PAM) through separate accounts, session monitoring, and multifactor authentication. These practices are augmented by requirements for quarterly access reviews, comprehensive audit logging, and the alignment of access management practices with regulatory and business imperatives. The policy also describes explicit mechanisms for exception and risk management, enforcement, and periodic review, ensuring the program remains adaptive to emerging threats, regulatory changes, and new technologies. Moreover, the policy makes specific provisions for user behavior, third-party access, segregation of duties, and whistleblowing. It enforces a clear framework for policy violation handling, sets expectations for periodic review and update, and mandates storage of historical versions for compliance. All these elements combine to create an access governance environment that is accountable, auditable, and capable of supporting certification or legal scrutiny, without making any assumptions or claims beyond what is strictly documented.

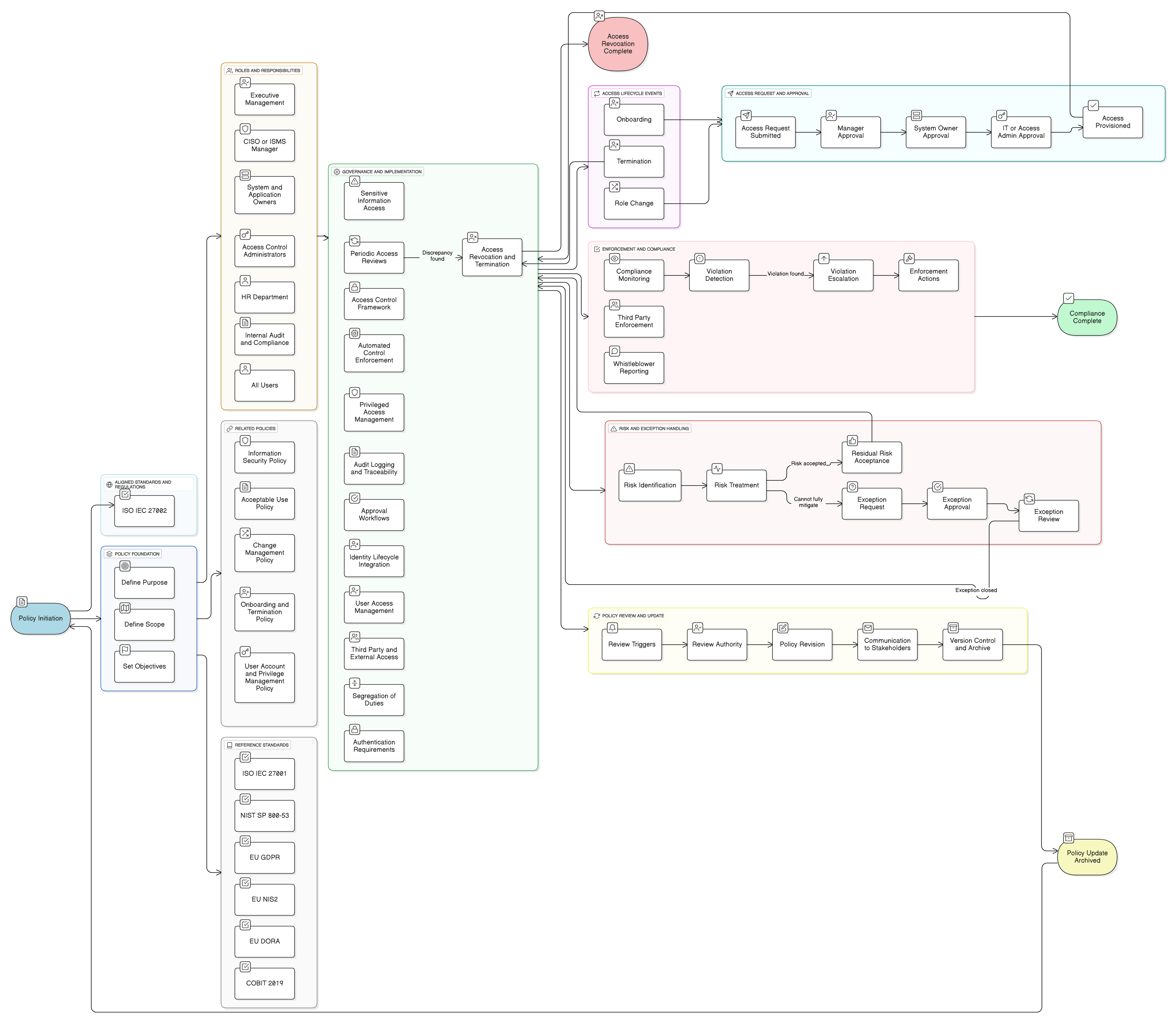
Policy Diagram

Access Control Policy diagram illustrating access lifecycle steps, including provisioning, approval workflows, authentication, privileged management, periodic review, and revocation processes.

Click diagram to view full size

What's Inside

Scope and Rules of Engagement

Approval and Revocation Workflows

Privileged Access Management

Identity Lifecycle Integration

Third-Party and Supplier Testing

Periodic Access Reviews

Framework Compliance

🛡️ Supported Standards & Frameworks

This product is aligned with the following compliance frameworks, with detailed clause and control mappings.

Framework Covered Clauses / Controls
ISO/IEC 27001:2022
ISO/IEC 27002:2022
NIST SP 800-53 Rev.5
EU GDPR
5(1)(f)32(1)(b)Recital 39
EU NIS2
EU DORA
COBIT 2019

Related Policies

Information Security Policy

Defines the organization’s security commitment and high-level access control expectations.

Acceptable Use Policy

Sets behavioral conditions for access and user accountability for responsible system usage.

Change Management Policy

Governs how changes to access configurations, roles, or group structures must be implemented and tested securely.

Onboarding And Termination Policy

Drives the initiation and revocation of access rights in accordance with user lifecycle events.

User Account And Privilege Management Policy

Operationalizes account-level controls and complements this policy with technical access enforcement guidelines.

About Clarysec Policies - Access Control Policy

Effective security governance requires more than just words; it demands clarity, accountability, and a structure that scales with your organization. Generic templates often fail, creating ambiguity with long paragraphs and undefined roles. This policy is engineered to be the operational backbone of your security program. We assign responsibilities to the specific roles found in a modern enterprise, including the CISO, IT Security, and relevant committees, ensuring clear accountability. Every requirement is a uniquely numbered clause (e.g., 5.1.1, 5.1.2). This atomic structure makes the policy easy to implement, audit against specific controls, and safely customize without affecting document integrity, transforming it from a static document into a dynamic, actionable framework.

Automated Enforcement & Alerts

Integrates automated provisioning and alerts for failed deprovisioning, orphaned accounts, and access violations.

Detailed Exception Tracking

Requires justification, approval, and periodic review for all access control exceptions, minimizing uncontrolled risks.

Seamless Third-Party Security

Mandates contractually enforced, time-bound, and monitored access for external vendors and partners.

Frequently Asked Questions

Built for Leaders, By Leaders

This policy was authored by a security leader with 25+ years of experience deploying and auditing ISMS frameworks for global enterprises. It's designed not just to be a document, but a defensible framework that stands up to auditor scrutiny.

Authored by an expert holding:

MSc Cyber Security, Royal Holloway UoL CISM CISA ISO 27001:2022 Lead Auditor & Implementer CEH

Coverage & Topics

🏢 Target Departments

IT Security Compliance Audit

🏷️ Topic Coverage

Access Control Identity Management Privileged Access Management Compliance Management
€69

One-time purchase

Instant download
Lifetime updates

This policy is 1 of 37 in the Full Enterprise Pack

Save 67%

Get all 37 Enterprise policies for €599, instead of €1,813 if purchased individually.

View Full Enterprise Pack →
Access Control Policy

Product Details

Type: policy
Category: Enterprise
Standards: 7