policy Enterprise

Information Security Policy

Establish a robust ISMS with this Information Security Policy, aligning organizational security practices with ISO 27001 and key international standards.

Overview

This Information Security Policy defines the organization's commitment to safeguarding information assets by outlining governance, roles, compliance requirements, and risk-based ISMS practices, in alignment with leading standards like ISO/IEC 27001:2022.

Comprehensive ISMS Alignment

Defines clear ISMS structure and objectives in line with ISO/IEC 27001:2022 requirements.

Unified Governance Model

Integrates security governance across executive, technical, and operational roles for enforced responsibility.

All-Staff Accountability

Applies to employees, contractors, and third parties with clear training, awareness, and compliance mandates.

Audit-Ready Compliance

Ensures continual audit readiness, covering GDPR, NIS2, DORA, COBIT, and NIST controls.

Read Full Overview
The Information Security Policy (P01) establishes the fundamental commitment of an organization to protect the confidentiality, integrity, and availability of its information assets. By mandating the implementation of a formal Information Security Management System (ISMS), the policy sets the strategic direction essential for maintaining an enterprise-wide security posture that is risk-based, measurable, and subject to continual improvement. This policy's scope is comprehensive, binding all employees, contractors, third-party service providers, and all physical and digital environments involved in processing company data. It covers the entire information lifecycle, with strict requirements that any exclusions from this scope must be fully documented and approved by executive management. Such binding application ensures uniformity in protection standards across the business, regardless of asset location or function. The objectives laid out seek not just to satisfy compliance with international standards such as ISO/IEC 27001:2022, NIST SP 800-53, and COBIT 2019, but also to foster a culture where security is embedded into daily activities, partnerships, and business systems. To this end, assigned roles and responsibilities clarify expectations for executive management, security officers, asset owners, IT and technical staff, and all personnel. This ensures that everyone, from top management to external contractors, understands their duties in maintaining organizational security and supporting incident response, training, and audit activities. Governance within the ISMS is a critical pillar of the policy, demanding formalized structures, such as steering committees and an accountability matrix, to oversee continual assessment of ISMS performance and enable timely management reviews. The policy outlines requirements for cross-functional integration, ensuring that information security is not siloed but woven into project management, procurement, HR, and legal functions. Review and update procedures are tightly regulated, with version control and explicit executive sign-off, further supporting accountability and regulatory defensibility. To meet regulatory, client, and audit demands, the policy requires all controls and supporting documentation to be both auditable and verifiable. Clear pathways for risk-based control selection, exception handling, and residual risk acceptance are detailed. Enforcement is supported by concrete consequences for non-compliance, whistleblower protections, and mandatory training programs. Interlinkages with other key organizational policies, Governance Roles & Responsibilities, Acceptable Use, Access Control, Risk Management, and Audit, guarantee full alignment across the ISMS for unified risk and compliance management.

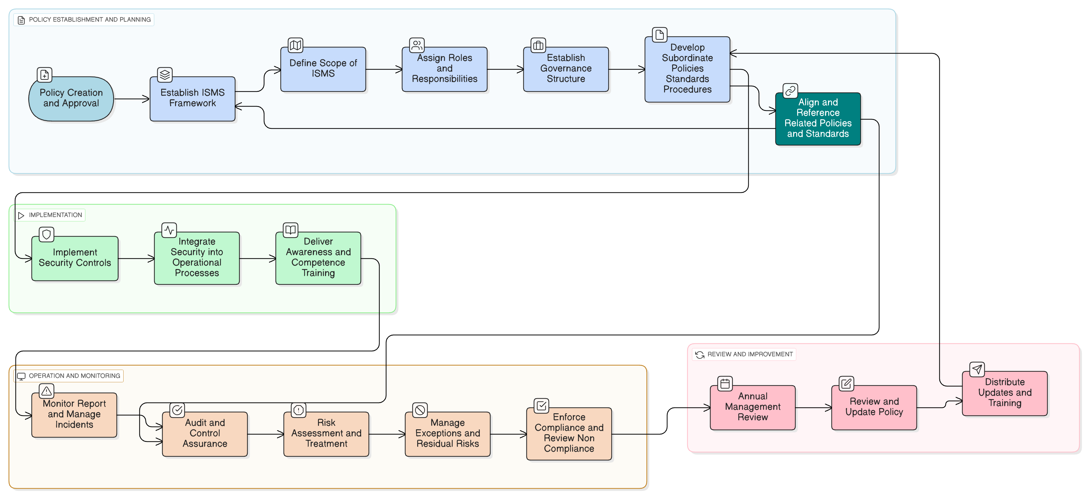
Policy Diagram

Information Security Policy diagram showing hierarchical structure, role assignments, control domains, exception management, and continuous improvement workflow.

Click diagram to view full size

What's Inside

Policy Purpose, Scope, and Objectives

Roles and Responsibilities Matrix

Governance and Review Requirements

Security Control Domains

Risk Treatment and Exception Process

Enforcement and Audit Readiness

Framework Compliance

🛡️ Supported Standards & Frameworks

This product is aligned with the following compliance frameworks, with detailed clause and control mappings.

Framework Covered Clauses / Controls
ISO/IEC 27001:2022
ISO/IEC 27002:2022
5.1
NIST SP 800-53 Rev.5
EU GDPR
5(2)2432
EU NIS2
EU DORA
COBIT 2019

Related Policies

Governance Roles And Responsibilities Policy

Defines the governance structure and authority hierarchy referenced in this document.

Audit Compliance Monitoring Policy

Details how internal assurance mechanisms validate policy enforcement.

Acceptable Use Policy

Enforces behavioral compliance and acceptable handling of information assets.

Access Control Policy

Operationalizes access-related controls derived from this overarching policy.

Risk Management Policy

Provides the risk-based context for selecting controls and accepting residual risks.

About Clarysec Policies - Information Security Policy

Effective security governance requires more than just words; it demands clarity, accountability, and a structure that scales with your organization. Generic templates often fail, creating ambiguity with long paragraphs and undefined roles. This policy is engineered to be the operational backbone of your security program. We assign responsibilities to the specific roles found in a modern enterprise, including the CISO, IT Security, and relevant committees, ensuring clear accountability. Every requirement is a uniquely numbered clause (e.g., 5.1.1, 5.1.2). This atomic structure makes the policy easy to implement, audit against specific controls, and safely customize without affecting document integrity, transforming it from a static document into a dynamic, actionable framework.

Formal Exception Handling

Mandates a documented process for risk-based control exemptions, approvals, and ongoing review for policy deviations.

Linked Policy Framework

Directly connects this policy to related procedures, access control, governance, and risk management for traceable compliance.

Version-Controlled Updates

Requires policy reviews, approvals, and distribution with full revision tracking to ensure up-to-date requirements.

Frequently Asked Questions

Built for Leaders, By Leaders

This policy was authored by a security leader with 25+ years of experience deploying and auditing ISMS frameworks for global enterprises. It's designed not just to be a document, but a defensible framework that stands up to auditor scrutiny.

Authored by an expert holding:

MSc Cyber Security, Royal Holloway UoL CISM CISA ISO 27001:2022 Lead Auditor & Implementer CEH

Coverage & Topics

🏢 Target Departments

IT Security Compliance Audit Executive

🏷️ Topic Coverage

Information Security Policy Compliance Management Risk Management Governance Security Communication
€59

One-time purchase

Instant download
Lifetime updates

This policy is 1 of 37 in the Full Enterprise Pack

Save 67%

Get all 37 Enterprise policies for €599, instead of €1,813 if purchased individually.

View Full Enterprise Pack →
Information Security Policy

Product Details

Type: policy
Category: Enterprise
Standards: 7