policy Enterprise

Clear Desk and Clear Screen Policy

Protect sensitive information and ensure regulatory compliance with our comprehensive Clear Desk and Screen Policy for secure workspaces.

Overview

The Clear Desk and Screen Policy defines strict requirements and controls for securing sensitive information in all physical and hybrid work environments, ensuring regulatory compliance and organizational discipline.

Mandatory Workspace Security

Enforces secure handling of documents, screens, and devices to prevent unauthorized access or data loss.

Regulatory Compliance

Supports ISO/IEC 27001, GDPR, NIS2, COBIT, and more with verifiable clean desk and screen controls.

Applies to All Personnel

Covers employees, visitors, contractors, and remote workers across all physical and hybrid environments.

Technical and Physical Controls

Mandates screen locks, secure storage, and regular policy validation for robust defense against breaches.

Read Full Overview
The Clear Desk and Screen Policy (P10) establishes rigorous controls to ensure sensitive information is protected from unauthorized access, disclosure, loss, or theft within any physical or hybrid workplace environment. It supports globally recognized regulatory obligations such as ISO/IEC 27001:2022 (especially clauses addressing physical and behavioral security), GDPR articles on data protection and confidentiality, and other frameworks including NIST SP 800-53, EU NIS2, EU DORA, and COBIT 2019. This policy has a broad scope, applying universally to permanent and temporary employees, contractors, third-party service providers, and even visitors who may have access to confidential workspaces. It strictly governs conduct in individual offices, open spaces, meeting rooms, and remote or hybrid work environments like hot-desking. The aim is to standardize secure behavior so that all personnel, regardless of their role or work location, must adhere to the same rules for safeguarding information. Clear requirements are established for both physical and technical means of control. Users must keep desks free from exposed sensitive documents, lock screens before stepping away, securely store or dispose of confidential materials, and not leave credentials or devices unattended. IT is mandated to configure systems for screen lock timers set to a maximum of 5 minutes, deploy privacy filters in high-traffic areas, and implement technical enforcement for all endpoints. Facilities and Physical Security teams provide lockable storage, shredders, and clear signage, while also conducting regular compliance walkthroughs and handling violations. The responsibilities for enforcement and oversight are distributed among Executive Management, the CISO/ISMS Manager, Facilities, IT, and direct line managers, ensuring a layered approach to accountability. The policy mandates a robust training program, onboarding, and periodic refreshers to educate all personnel about the risks associated with unattended sensitive information. Regular audits, tracking of compliance metrics (such as observed violations and training completion), and stringent escalation paths for non-compliance, including HR disciplinary action, demonstrate a commitment to both operational discipline and legal readiness. Exception handling and residual risk processes are also in place, requiring advanced approval, documentation, and additional controls for any deviation. Comprehensively, this policy unifies user behavior, workspace design, technical enforcement, and audit processes into a repeatable framework vital for organizational resilience and regulatory compliance. All updates are review-controlled, communicated through official channels, and require re-acknowledgment. Aligned policies on information security, risk management, asset handling, data classification, retention, disposal, and monitoring further reinforce the overall governance system.

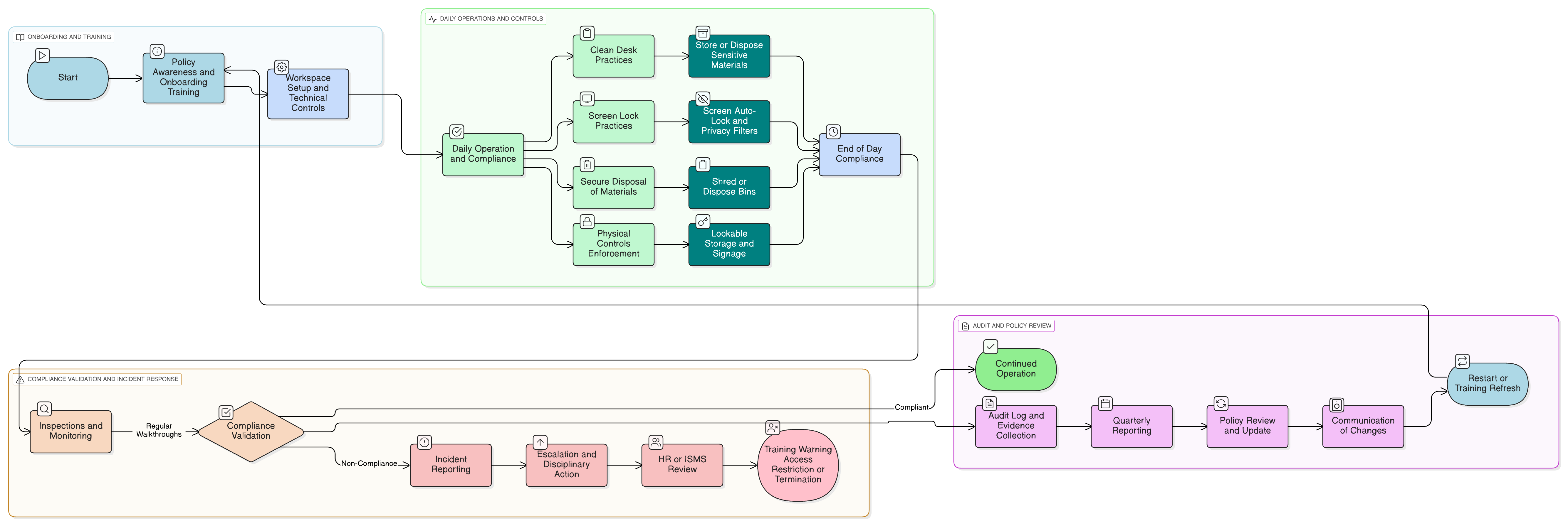
Policy Diagram

Clean Desk and Screen Policy diagram showing roles, desk and screen controls, physical safeguards, remote work application, compliance validation, and incident escalation steps.

Click diagram to view full size

What's Inside

Scope and Rules of Engagement

Roles & Responsibilities

Physical & Technical Workspace Controls

Clear Screen Requirements

Remote Work and Third-Party Handling

Audit, Enforcement & Exception Management

Framework Compliance

🛡️ Supported Standards & Frameworks

This product is aligned with the following compliance frameworks, with detailed clause and control mappings.

Framework Covered Clauses / Controls
ISO/IEC 27001:2022
ISO/IEC 27002:2022
7
NIST SP 800-53 Rev.5
EU GDPR
5(1)(f)32Recital 39
EU NIS2
EU DORA
589
COBIT 2019

Related Policies

Information Security Policy

Establishes user behavior and physical security expectations foundational to this policy.

Acceptable Use Policy

Addresses user accountability for protecting data and systems, including physical environments.

Risk Management Policy

Incorporates physical workspace risks as part of enterprise-wide information risk analysis.

Asset Management Policy

Supports tracking and secure handling of devices and media left at desks.

Data Classification And Labeling Policy

Links to clean desk enforcement for physical documents labeled Confidential or Internal.

Data Retention And Disposal Policy

Guides physical document retention, shredding, and bin-handling practices.

Logging And Monitoring Policy

May be used to monitor workstation lock status, idle time, or workspace camera feeds where allowed.

About Clarysec Policies - Clear Desk and Clear Screen Policy

Effective security governance requires more than just words; it demands clarity, accountability, and a structure that scales with your organization. Generic templates often fail, creating ambiguity with long paragraphs and undefined roles. This policy is engineered to be the operational backbone of your security program. We assign responsibilities to the specific roles found in a modern enterprise, including the CISO, IT Security, and relevant committees, ensuring clear accountability. Every requirement is a uniquely numbered clause (e.g., 5.1.1, 5.1.2). This atomic structure makes the policy easy to implement, audit against specific controls, and safely customize without affecting document integrity, transforming it from a static document into a dynamic, actionable framework.

Role-Based Accountability

Defines clear responsibility for executives, managers, IT, Facilities, and all personnel, driving compliance and effective enforcement.

Hybrid & Remote Ready

Extends requirements and verification to home offices, hot-desking, and shared workspaces, ensuring secure data anywhere.

Inspection & Audit Trail

Regular walkthroughs and infraction tracking enable real-time validation, ensuring readiness for internal and external audits.

Frequently Asked Questions

Built for Leaders, By Leaders

This policy was authored by a security leader with 25+ years of experience deploying and auditing ISMS frameworks for global enterprises. It's designed not just to be a document, but a defensible framework that stands up to auditor scrutiny.

Authored by an expert holding:

MSc Cyber Security, Royal Holloway UoL CISM CISA ISO 27001:2022 Lead Auditor & Implementer CEH

Coverage & Topics

🏢 Target Departments

IT Security Compliance Human Resources

🏷️ Topic Coverage

Information Security Policy Physical Security Data Protection Compliance Management
€49

One-time purchase

Instant download
Lifetime updates

This policy is 1 of 37 in the Full Enterprise Pack

Save 67%

Get all 37 Enterprise policies for €599, instead of €1,813 if purchased individually.

View Full Enterprise Pack →
Clear Desk and Clear Screen Policy

Product Details

Type: policy
Category: Enterprise
Standards: 7