policy SME

Application Security Requirements Policy - SME

Defines SME-friendly mandatory controls and processes for securing all software applications, ensuring compliance and data protection across the organization.

Overview

This policy sets minimum, mandatory security requirements for all software applications used by the organization, specifying controls for authentication, encryption, access, and logging. It is streamlined for SME environments, placing overall responsibility with the General Manager and covering both internally developed and vendor-supplied applications to achieve compliance and reduce security risks.

Comprehensive Security Controls

Mandates baseline controls like authentication, encryption, and audit logging for all applications, protecting sensitive data.

SME-Adapted Simplicity

Tailored for small and medium businesses with simplified roles, centralized by the General Manager, not requiring dedicated IT teams.

Vendor & Cloud Compliance

Ensures third-party software and cloud services meet minimum security criteria and are contractually bound to requirements.

Privacy & Regulatory Alignment

Supports GDPR, NIS2, DORA, and ISO/IEC 27001 compliance for protection by design and by default.

Read Full Overview
The Application Security Requirements Policy (P25S) establishes a mandatory framework for securing all software applications and systems within the organization, whether developed internally or sourced from vendors and cloud providers. This policy is aligned with internationally recognized standards and regulatory frameworks such as ISO/IEC 27001:2022, ISO/IEC 27002:2022, NIST SP 800-53 Rev.5, EU GDPR, EU NIS2, EU DORA, and COBIT 2019, ensuring thorough coverage for compliance and operational resilience. As a dedicated SME policy, clearly denoted by the 'S' in its document number (P25S), the policy is specifically adapted for organizations lacking large, specialized IT security teams such as SOC analysts or CISOs. Instead, responsibility is centralized under the General Manager (GM), who must approve the policy, oversee compliance, review exceptions, and ensure that all software, whether in-house or externally provided, meets a suite of baseline security requirements. This approach allows SMEs to achieve robust security postures without the need for extensive technical teams by relying on clear checklists and vendor attestations. The policy's scope extends to all applications that process, store, or transmit sensitive business or personal data, regardless of their development origin or platform. Roles and responsibilities are simplified: the GM is accountable for enforcing the policy; application owners (if designated) verify necessary controls and participate in reviews; developers and IT providers implement controls and conduct testing; and vendors must contractually comply with the organization's standards. This ensures comprehensive coverage without overburdening small teams. Key objectives include embedding verifiable security controls into every application, protecting the confidentiality, integrity, and availability of data, and formalizing application testing, access control, logging, and encryption as baseline requirements. Vendor and cloud applications are not exempt: all must feature secure login, input validation, encryption in transit and at rest, activity logging, and prompt patch management. Before deployment, each application must pass a security verification, performed by in-house IT support for small projects or independent assessors for complex systems, with all records maintained for audit readiness. The policy also defines a formal risk treatment and exception process, allowing flexibility for business needs while prioritizing compliance with legal and contractual obligations such as GDPR, NIS2, or DORA. Every application-related exemption must be justified, risk-assessed, approved by the GM, and reviewed at least semiannually. Strict enforcement measures include suspending non-compliant applications, vendor contract termination, and detailed logging and reporting to support both internal controls and external audits. The policy's review process ensures that it remains current with new threats, platform changes, and regulatory developments, helping SMEs keep pace in a dynamic application security landscape.

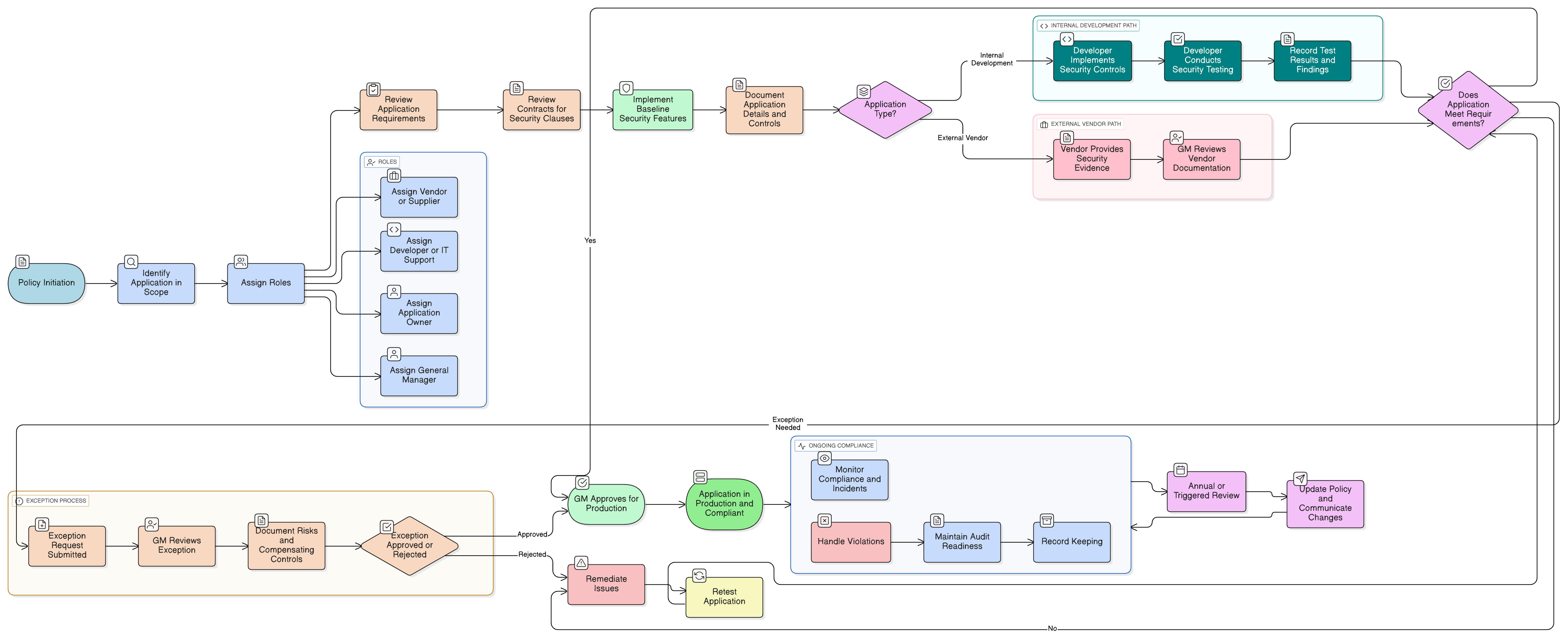
Policy Diagram

Application Security Requirements Policy diagram showing lifecycle steps for acquisition, validation, deployment, ongoing patching, annual third-party component review, exception approval, and compliance documentation.

Click diagram to view full size

What's Inside

Scope and Roles (General Manager, Developers, Vendors)

Mandatory Application Security Controls

Third-Party & Cloud Application Security

Testing and Validation Requirements

Data Privacy & Handling Procedures

Exception and Risk Treatment Process

Framework Compliance

🛡️ Supported Standards & Frameworks

This product is aligned with the following compliance frameworks, with detailed clause and control mappings.

Framework Covered Clauses / Controls
ISO/IEC 27001:2022
8.1
ISO/IEC 27002:2022
NIST SP 800-53 Rev.5
EU GDPR
Article 25
EU NIS2
EU DORA
COBIT 2019

Related Policies

Governance Roles And Responsibilities Policy-SME

Assigns responsibility for approving applications, enforcing policy, and managing vendors.

Access Control Policy-SME

Ensures application access aligns with minimum privilege and session control principles.

Information Security Awareness And Training Policy-SME

Ensures users and developers are trained in recognizing and reporting application-related threats.

Data Protection And Privacy Policy-SME

Provides data privacy safeguards that must be enforced by any application processing personal information.

Data Retention And Disposal Policy-SME

Governs how application-generated logs, backups, and sensitive data must be retained, archived, and destroyed securely.

Incident Response Policy-SME

Outlines steps for identifying, reporting, and containing application-related security events.

About Clarysec Policies - Application Security Requirements Policy - SME

Generic security policies are often built for large corporations, leaving small businesses struggling to apply complex rules and undefined roles. This policy is different. Our SME policies are designed from the ground up for practical implementation in organizations without dedicated security teams. We assign responsibilities to the roles you actually have, like the General Manager and your IT Provider, not an army of specialists you don't. Every requirement is broken down into a uniquely numbered clause (e.g., 5.2.1, 5.2.2). This turns the policy into a clear, step-by-step checklist, making it easy to implement, audit, and customize without rewriting entire sections.

Audit-Ready Documentation

Maintains security test reports, exception records, and vendor confirmations for easy compliance checks and audits.

Enforced Exception Process

Waivers from security controls require formal GM approval, risk review, and documentation, no silent gaps.

Critical Third-Party Component Control

Open source and plugins are tracked, scanned, and reviewed annually. Unpatchable risks require prompt removal or replacement.

Frequently Asked Questions

Built for Leaders, By Leaders

This policy was authored by a security leader with 25+ years of experience deploying and auditing ISMS frameworks for global enterprises. It's designed not just to be a document, but a defensible framework that stands up to auditor scrutiny.

Authored by an expert holding:

MSc Cyber Security, Royal Holloway UoL CISM CISA ISO 27001:2022 Lead Auditor & Implementer CEH

Coverage & Topics

🏢 Target Departments

IT Security Compliance Audit

🏷️ Topic Coverage

Application Security Requirements Policy Management Security Testing Compliance Management Security Metrics and Measurement
€29

One-time purchase

Instant download
Lifetime updates
Application Security Requirements Policy - SME

Product Details

Type: policy
Category: SME
Standards: 7