policy Enterprise

Legal and Regulatory Compliance Policy

Ensure your organization meets legal, regulatory, and contractual obligations with the Legal and Regulatory Compliance Policy.

Overview

This policy establishes a mandatory framework for managing and meeting the organization’s legal, regulatory, and contractual obligations relevant to information security, privacy, and business operations, ensuring compliance across all functions, processes, and third-party engagements.

Comprehensive Coverage

Addresses legal, regulatory, and contractual obligations across all organizational units and functions.

Embedded Compliance by Design

Integrates legal and regulatory requirements into every phase of system, project, and policy development.

Proactive Risk Management

Identifies, documents, and mitigates compliance risks with structured monitoring and annual assessments.

Clear Roles & Accountability

Defines responsibilities for executive management, Compliance, Legal, Internal Audit, and all employees.

Read Full Overview
The Legal and Regulatory Compliance Policy (P37) is a core component of the organization’s governance and risk management framework. Its primary purpose is to establish a mandatory and systematic approach for identifying, managing, and meeting all legal, regulatory, and contractual obligations relevant to information security, data privacy, and operational activities. The policy’s intent is to preclude the risks of non-compliance, which can result in severe consequences such as financial penalties, legal liability, organizational disruption, or reputational damage. To this end, P37 directly supports the integration of compliance mandates throughout governance structures, risk management programs, operational workflows, project lifecycles, and system design decisions. The policy applies organization-wide to all departments, functions, business units, and individuals acting on behalf of the entity. This includes employees (permanent and temporary), contractors, consultants, interns, and all third-party vendors or partners handling data, systems, or regulatory responsibilities. In terms of scope, it governs compliance across multiple domains: information security (including frameworks such as ISO/IEC 27001, NIS2, DORA), data privacy (GDPR and sector-specific laws), sectoral regulation (financial, health, automotive), contractual obligations (NDAs, SLAs), and legal requirements like incident notification, law enforcement cooperation, or cross-border data transfer. A key benefit of the policy is its detailed assignment of roles and responsibilities, which are clearly enumerated for Executive Management, Compliance and Legal functions, CISO, Internal Audit, Departmental Leaders, and all employees or contractors. Responsibilities include the maintenance of a comprehensive Compliance Obligations Register, conducting impact assessments, providing legal interpretations, implementing controls, and participating in periodic compliance reviews and audits. Each obligation is mapped to specific policy requirements and controls in the organization’s ISMS, with mandates for evidence retention, testing frequency, and clear assignment of owners. Governance mandates are robust: a centralized compliance register must be updated quarterly, compliance must be embedded by design into all system and policy lifecycles, significant legal risk changes require formal approval, and risk assessments covering legal and regulatory domains must be performed annually. The policy also describes precise regulatory change management procedures, requiring monthly reviews of applicable legal developments, communication of updates, and detailed audit trails. Third-party relationships are addressed through mandatory contract clauses and vendor compliance assessments. Compliance training is an organizational requirement, to be tracked and documented in the learning management system. Risk and exception management sections stipulate that all compliance risks are logged in the enterprise risk register, and any exceptions to policy require documented justification and high-level approval. In terms of enforcement, non-compliance may result in disciplinary or legal action, with explicit protocols for whistleblower protection. The document is subject to annual review, with additional reviews triggered by key legal or business changes, ensuring that the organization maintains up-to-date alignment with all relevant laws, industry standards, and regulatory expectations.

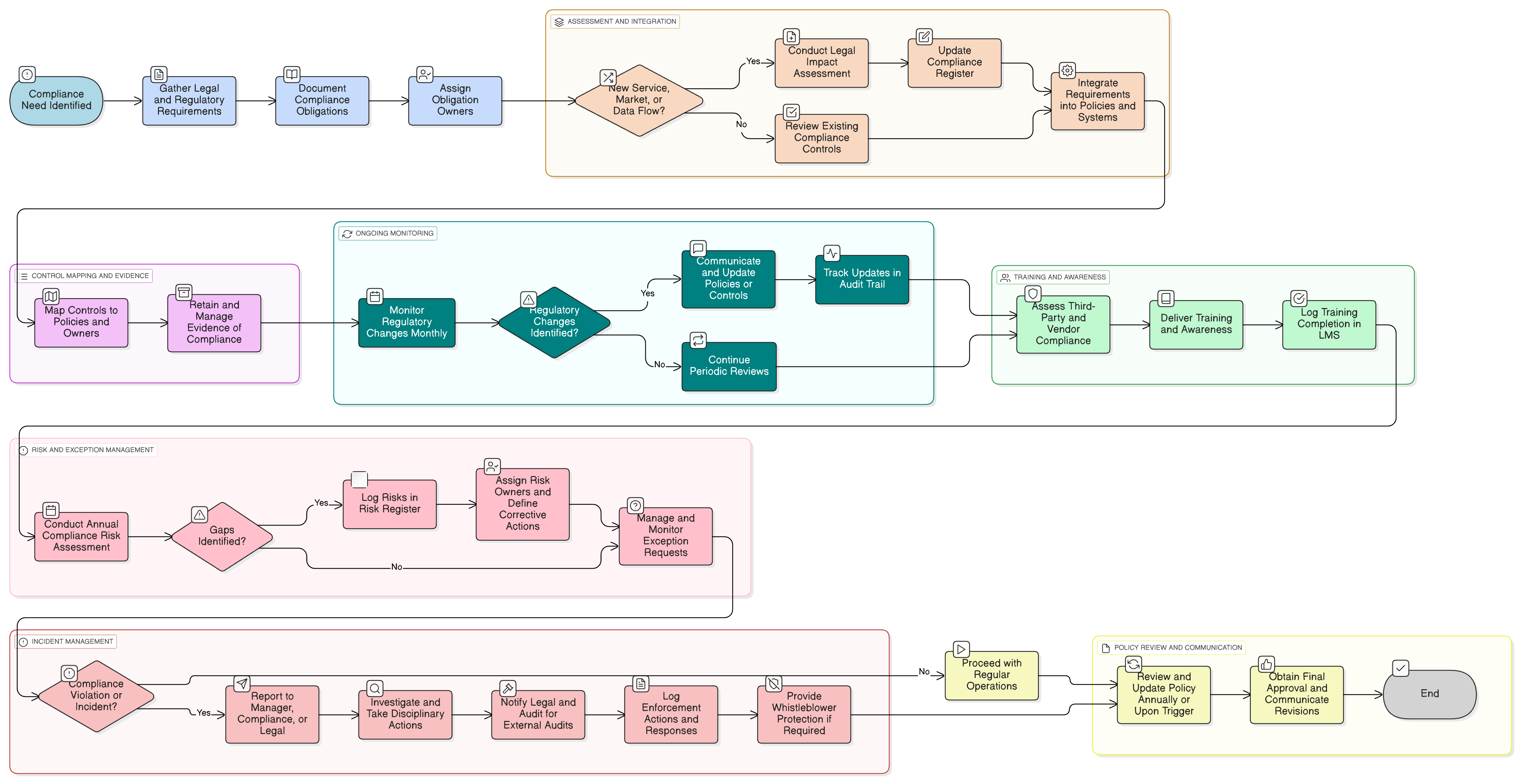
Policy Diagram

Legal & Regulatory Compliance Policy diagram illustrating centralized compliance tracking, role-based responsibilities, vendor oversight, regulatory change monitoring, and annual risk assessment workflow.

Click diagram to view full size

What's Inside

Compliance Obligations Register requirements

Embedded Compliance by Design

Contractual and Third-Party Oversight

Annual Compliance Risk Assessment

Regulatory Change Management Procedures

Enforcement and Whistleblower Protections

Framework Compliance

🛡️ Supported Standards & Frameworks

This product is aligned with the following compliance frameworks, with detailed clause and control mappings.

Framework Covered Clauses / Controls
ISO/IEC 27001:2022
ISO/IEC 27002:2022
NIST SP 800-53 Rev.5
EU GDPR
56243233
EU NIS2
EU DORA
COBIT 2019

Related Policies

Governance Roles And Responsibilities Policy

Defines decision-making authorities, including legal and compliance roles responsible for regulatory oversight and accountability.

Audit Compliance Monitoring Policy

Provides structured assurance activities—including control testing and evidence gathering—required for internal and external compliance verification.

Information Security Policy

Establishes the baseline governance principles that ensure all information security policies—including compliance—are aligned with strategic business and regulatory requirements.

Risk Management Policy

Supports the evaluation, ownership, and mitigation of legal and regulatory compliance risks across the enterprise.

Information Security Awareness And Training Policy

Ensures all personnel are informed of compliance responsibilities and receive role-appropriate training.

Asset Management Policy

Reinforces legal obligations for managing and protecting regulated or contractual assets, including those involving personal data and critical infrastructure.

Incident Response Policy

Governs mandatory legal notifications (e.g., GDPR Article 33) and escalation procedures in the event of a compliance breach or regulatory event.

About Clarysec Policies - Legal and Regulatory Compliance Policy

Effective security governance requires more than just words; it demands clarity, accountability, and a structure that scales with your organization. Generic templates often fail, creating ambiguity with long paragraphs and undefined roles. This policy is engineered to be the operational backbone of your security program. We assign responsibilities to the specific roles found in a modern enterprise, including the CISO, IT Security, and relevant committees, ensuring clear accountability. Every requirement is a uniquely numbered clause (e.g., 5.1.1, 5.1.2). This atomic structure makes the policy easy to implement, audit against specific controls, and safely customize without affecting document integrity, transforming it from a static document into a dynamic, actionable framework.

Centralized Compliance Tracking

Maintains a quarterly-updated register to monitor, assign, and audit all legal and regulatory obligations at the enterprise level.

Robust Contract & Vendor Oversight

Validates third-party contracts for privacy, breach notification, and termination clauses, ensuring vendor compliance throughout engagement.

Continuous Regulatory Change Management

Enables monthly review and proactive updates of policies and controls in response to new laws or enforcement trends.

Frequently Asked Questions

Built for Leaders, By Leaders

This policy was authored by a security leader with 25+ years of experience deploying and auditing ISMS frameworks for global enterprises. It's designed not just to be a document, but a defensible framework that stands up to auditor scrutiny.

Authored by an expert holding:

MSc Cyber Security, Royal Holloway UoL CISM CISA ISO 27001:2022 Lead Auditor & Implementer CEH

Coverage & Topics

🏢 Target Departments

Compliance Legal Governance

🏷️ Topic Coverage

Legal Compliance Regulatory Compliance Policy Management Compliance Management
€79

One-time purchase

Instant download
Lifetime updates

This policy is 1 of 37 in the Full Enterprise Pack

Save 67%

Get all 37 Enterprise policies for €599, instead of €1,813 if purchased individually.

View Full Enterprise Pack →
Legal and Regulatory Compliance Policy

Product Details

Type: policy
Category: Enterprise
Standards: 7