policy Enterprise

Governance Roles and Responsibilities Policy

Define clear security governance with roles, responsibilities, escalation paths, and compliance for effective ISMS management aligned to global standards.

Overview

This policy defines and enforces organizational governance models, assigning and documenting roles, responsibilities, and escalation processes for information security across the ISMS. It aligns with international standards and ensures accountability, cross-functional integration, and ongoing review of all governance activities.

Formal Role Assignment

Ensures responsibilities are clearly defined, assigned, documented, and regularly reviewed for robust security governance.

Integrated Cross-Departmental Oversight

Facilitates collaboration between executive, IT, risk, compliance, HR, and legal teams to enforce comprehensive security governance.

Escalation and Accountability

Enables transparent escalation paths and traceable decision-making for all operational, strategic, and compliance actions.

Read Full Overview
The Governance Roles & Responsibilities Policy provides a comprehensive foundation for establishing, managing, and continuously improving the governance of information security within the organization’s Information Security Management System (ISMS). Its core purpose is to define the model through which organizational roles, responsibilities, and authority are assigned and documented, enabling effective operation of the ISMS in full alignment with strategic business objectives, regulatory requirements, and international standards such as ISO/IEC 27001:2022 and ISO/IEC 27002:2022. The policy ensures clear lines of accountability and decision-making authority by mandating formal definition, assignment, and documentation of all security-related governance roles. Executive management, the Information Security Steering Committee (ISSC), Chief Information Security Officer (CISO)/ISMS Manager, control owners, process and asset owners, security delegates, audit/compliance staff, and all employees have designated responsibilities. This structure is designed to reinforce strong segregation of duties, transparent escalation processes, and traceability of decisions, which collectively underpin effective risk ownership and regulatory compliance. At the core of operational implementation is the Roles & Responsibilities Register, a mandated, dynamic record that logs role titles, descriptions, assigned individuals or groups, levels of authority, interdependencies, and escalation pathways. All assignments require formal acknowledgment and are subject to annual review or updates triggered by organizational or functional changes. The policy also details how security roles can be delegated, conditions for delegation, and requirements for documentation to ensure accountability remains clear and uncompromised. Integration with other disciplines, including risk management, legal, IT, HR, procurement, and project management, is explicitly required to embed information security responsibilities into the organizational fabric and support whole-organization resilience. Key governance requirements specify structured escalation procedures, both operational and strategic, and define legal/regulatory reporting lines for incidents or breaches. Governance must remain adaptable: all exceptions, deviations, or temporary role changes must be justified, documented, risk-assessed, and formally approved. Compliance and enforcement are emphasized through mandatory audit and role validation activities. The policy calls for regular reviews by both the ISSC and internal audit, including verification of role assignments, segregation of duties, and control effectiveness. Escalation records and exception logs are scrutinized, supporting prompt identification and correction of governance gaps. Disciplinary actions are clearly articulated for any breaches or failures in assigned governance responsibilities, and whistleblower protections are included to ensure reporting of governance failures without fear of retaliation. The policy’s robust review and update cycle requires at least annual reassessment or sooner if significant organizational changes, regulatory updates, or audit findings arise. Change management, risk identification and treatment, and lifecycle management of all roles are managed through associated registers. Explicit linkages to related policies, such as those covering Information Security, Change Management, Risk Management, Personnel Lifecycle, and Audit & Compliance Monitoring, guarantee a unified and defensible ISMS governance structure. This document is indispensable for organizations seeking to demonstrate strong, auditable governance and to meet the traceability and accountability demands of regulatory and certification frameworks.

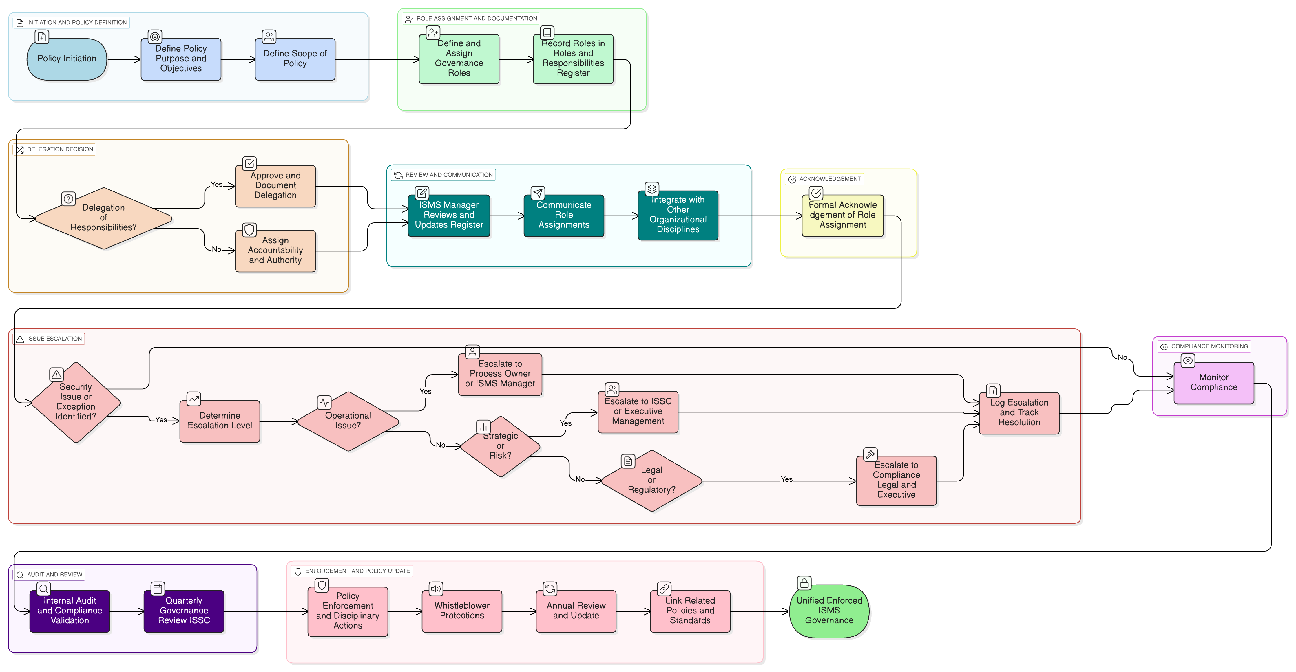
Policy Diagram

Governance Roles & Responsibilities Policy diagram illustrating multi-tier governance layers, role assignments, escalation pathways, and integration with risk, compliance, IT, and legal functions.

Click diagram to view full size

What's Inside

Governance Model and Structure

Roles & Responsibilities Register Requirements

Escalation Pathways and Procedures

Delegation and Accountability Rules

Integration with Risk and Compliance Frameworks

Periodic Review and Audit Procedures

Framework Compliance

🛡️ Supported Standards & Frameworks

This product is aligned with the following compliance frameworks, with detailed clause and control mappings.

Framework Covered Clauses / Controls
ISO/IEC 27001:2022
ISO/IEC 27002:2022
NIST SP 800-53 Rev.5
EU GDPR
Article 5(1)(f)Article 24Article 37
EU NIS2
EU DORA
COBIT 2019

Related Policies

Audit Compliance Monitoring Policy

Supports independent review of governance effectiveness and enforces corrective actions for noncompliance.

Information Security Policy

Establishes the overall security program and outlines leadership responsibilities for policy endorsement and strategic oversight.

Change Management Policy

Ensures that changes to governance structures, roles, or responsibilities are subject to documented approval and risk review.

Risk Management Policy

Identifies and treats governance risks arising from role conflicts, unassigned duties, or lack of escalation.

Onboarding And Termination Policy

Enforces control assignment and revocation processes during personnel lifecycle changes.

About Clarysec Policies - Governance Roles and Responsibilities Policy

Effective security governance requires more than just words; it demands clarity, accountability, and a structure that scales with your organization. Generic templates often fail, creating ambiguity with long paragraphs and undefined roles. This policy is engineered to be the operational backbone of your security program. We assign responsibilities to the specific roles found in a modern enterprise, including the CISO, IT Security, and relevant committees, ensuring clear accountability. Every requirement is a uniquely numbered clause (e.g., 5.1.1, 5.1.2). This atomic structure makes the policy easy to implement, audit against specific controls, and safely customize without affecting document integrity, transforming it from a static document into a dynamic, actionable framework.

Multi-Tier Governance Structure

Implements layered oversight and decision-making, aligning security with operational, tactical, and strategic objectives.

Roles & Responsibilities Register

Maintains a centralized register of all security governance roles, delegations, authorities, and escalation pathways for traceable accountability.

Audit-Ready Compliance Tracking

Supports ongoing audit, review, and exception tracking, making governance gaps and corrective actions visible and manageable.

Frequently Asked Questions

Built for Leaders, By Leaders

This policy was authored by a security leader with 25+ years of experience deploying and auditing ISMS frameworks for global enterprises. It's designed not just to be a document, but a defensible framework that stands up to auditor scrutiny.

Authored by an expert holding:

MSc Cyber Security, Royal Holloway UoL CISM CISA ISO 27001:2022 Lead Auditor & Implementer CEH

Coverage & Topics

🏢 Target Departments

IT Security Compliance Governance

🏷️ Topic Coverage

Governance Organizational Roles and Responsibilities Compliance Management
€49

One-time purchase

Instant download
Lifetime updates

This policy is 1 of 37 in the Full Enterprise Pack

Save 67%

Get all 37 Enterprise policies for €599, instead of €1,813 if purchased individually.

View Full Enterprise Pack →
Governance Roles and Responsibilities Policy

Product Details

Type: policy
Category: Enterprise
Standards: 7