policy Enterprise

Backup and Restore Policy

Comprehensive Backup and Restore Policy ensuring data integrity, operational resilience, and regulatory compliance for business-critical systems.

Overview

The Backup and Restore Policy mandates organizational requirements for backup frequency, retention, security, restoration, and compliance, protecting against data loss and ensuring recovery in alignment with leading standards and business continuity objectives.

Ensures Data Protection

Defines requirements to safeguard against data loss, corruption, and cyberattacks through resilient backup strategies.

Regulatory Compliance

Aligns with ISO 27001, NIST, GDPR, DORA, and NIS2 for compliant data retention, backup, and restoration.

Operational Resilience

Integrates with business continuity plans to support rapid, reliable recovery in case of incidents.

Read Full Overview
The Backup and Restore Policy (P15) establishes the organization's mandatory requirements for the backup and restoration of data, systems, and applications. Its primary purpose is to safeguard the organization's operational resilience and data integrity, supporting business continuity even during major disruptions like system failures, cyberattacks, or accidental deletions. At its core, the policy both articulates a standardized approach to backup operations and ensures clear recovery parameters, notably by defining RTO (Recovery Time Objective) and RPO (Recovery Point Objective) expectations. These requirements are closely aligned with the organization's ISMS framework and Business Continuity Plans, ensuring legal, regulatory, and operational compliance. The scope of the policy is comprehensive: it impacts all business-critical and operational systems covered by ISMS, including structured and unstructured data such as databases, files, emails, and system configurations. It extends to all types of operational environments (on-premises, hybrid, cloud), backup media (physical, virtual, offsite), and personnel overseeing or executing backup processes. Notably, systems that are to be excluded from backup operations must be risk-assessed, documented, and formally approved, underscoring the policy's emphasis on risk management and accountability. Within its objectives, the policy specifies that all critical assets must be backed up with proper frequency, redundancy, and encryption, documenting all procedures, retention schedules, and designated roles. Restoration mechanisms must meet predefined RTO and RPO thresholds based on business impact. The integrity and effectiveness of the backup environment are validated through regular restoration testing and audit trail maintenance. For regulatory alignment, the policy directly enforces controls from ISO/IEC 27001:2022 (including operational continuity and secure disposal), ISO/IEC 27002:2022 (such as integrity and restoration planning), as well as requirements drawn from NIST SP 800-53, GDPR, EU NIS2, and DORA. Contracts with third-party backup providers must reflect the organization's expectations on encryption, disposal, incident notification, and test evidence. Roles and responsibilities are explicitly detailed, assigning strategic oversight to Executive Management and the CISO, operational execution to IT and Operations, and specialized governance to the DPO, Business Application Owners, and relevant vendors. The policy mandates a Master Backup Schedule, regular review cycles, strong encryption, separate backup environments, and rigorous change management controls. Strict governance ensures that audit logs are maintained, exceptions are carefully controlled and risk-assessed, and restoration capabilities are tested at set intervals. Additionally, non-compliance triggers disciplinary action for internal staff and penalties or escalation for vendors, with the regular review of logs, schedules, and related documentation forming part of audit and assurance processes. Finally, the policy is reviewed at least annually, ensuring updates reflect strategic, legal, or technological changes, with communication to all impacted parties. Interlinking with a suite of governance documents (Risk Management, Asset Management, Data Classification, Data Retention, Data Masking, and Incident Response), this policy is embedded in the organization’s comprehensive approach to data security, continuity, and regulatory compliance.

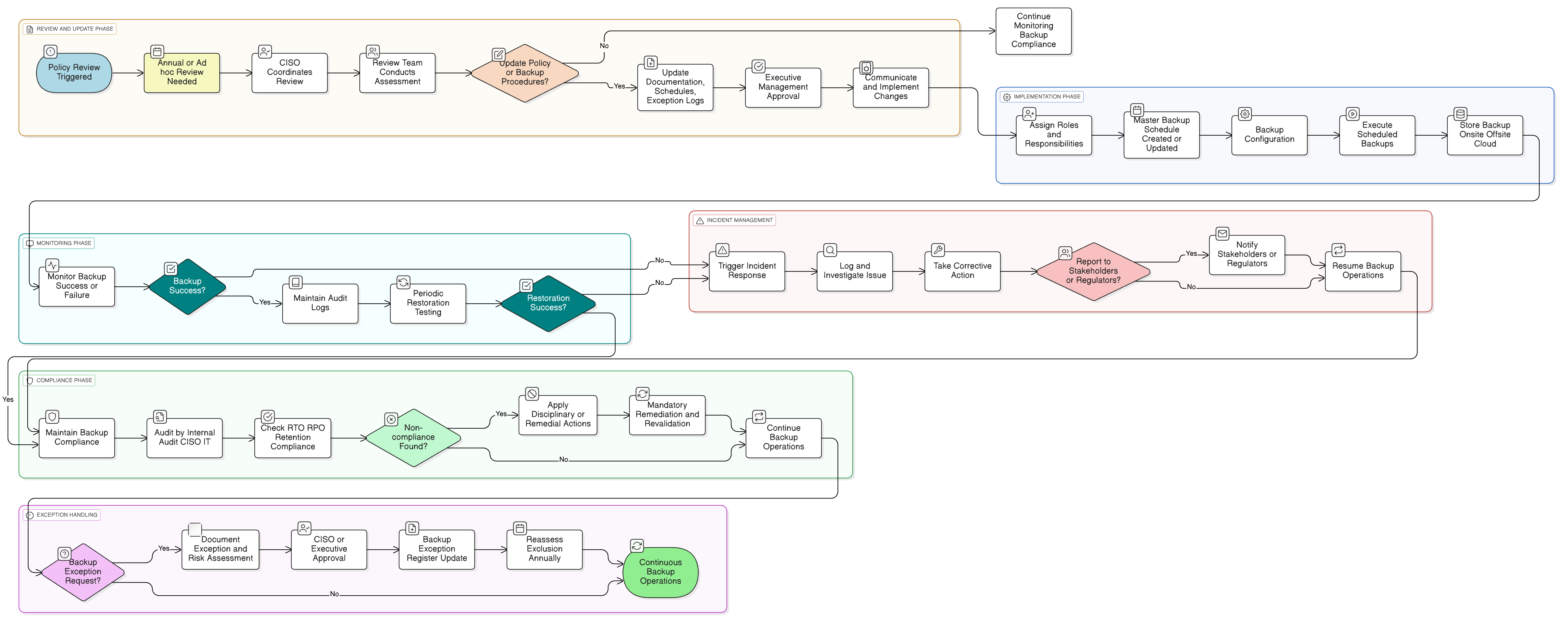
Policy Diagram

Backup and Restore Policy diagram illustrating scheduled backup creation, offsite/cloud storage, role assignments, regular restoration testing, and incident escalation steps.

Click diagram to view full size

What's Inside

Scope and Rules of Engagement

Backup and Restoration Requirements

Third-Party and Cloud Backup Controls

Governance and Testing

Retention and Secure Disposal Procedures

Exception Management and Risk Treatment

Framework Compliance

🛡️ Supported Standards & Frameworks

This product is aligned with the following compliance frameworks, with detailed clause and control mappings.

Framework Covered Clauses / Controls
ISO/IEC 27001:2022
ISO/IEC 27002:2022
NIST SP 800-53 Rev.5
EU GDPR
Article 32Recital 49
EU NIS2
EU DORA
COBIT 2019

Related Policies

Risk Management Policy

Identifies risk-based prioritization of backup protection for systems and services.

Asset Management Policy

Ensures that backup-eligible systems are inventoried and tied to lifecycle tracking and classification.

Data Classification And Labeling Policy

Guides which data categories require backup, including labeling metadata for prioritization.

Data Retention And Disposal Policy

Coordinates backup retention with regulatory retention limits and proper disposal of expired media.

Data Masking And Pseudonymization Policy

Supports data minimization during backup of sensitive datasets.

Incident Response Policy

Activated during backup failures, restoration issues, or compromise of backup data repositories.

About Clarysec Policies - Backup and Restore Policy

Effective security governance requires more than just words; it demands clarity, accountability, and a structure that scales with your organization. Generic templates often fail, creating ambiguity with long paragraphs and undefined roles. This policy is engineered to be the operational backbone of your security program. We assign responsibilities to the specific roles found in a modern enterprise, including the CISO, IT Security, and relevant committees, ensuring clear accountability. Every requirement is a uniquely numbered clause (e.g., 5.1.1, 5.1.2). This atomic structure makes the policy easy to implement, audit against specific controls, and safely customize without affecting document integrity, transforming it from a static document into a dynamic, actionable framework.

Tested Restoration Procedures

Mandates restoration drills and integrity checks, ensuring backups work in practice and systems are truly recoverable.

Immutable and Auditable Backups

Backups are protected with strict immutability, versioning, and complete audit trails to prevent tampering or unauthorized changes.

Granular Role Accountability

Clear assignment of backup duties to Executive Management, CISO, IT, and business owners removes operational ambiguity.

Frequently Asked Questions

Built for Leaders, By Leaders

This policy was authored by a security leader with 25+ years of experience deploying and auditing ISMS frameworks for global enterprises. It's designed not just to be a document, but a defensible framework that stands up to auditor scrutiny.

Authored by an expert holding:

MSc Cyber Security, Royal Holloway UoL CISM CISA ISO 27001:2022 Lead Auditor & Implementer CEH

Coverage & Topics

🏢 Target Departments

IT Security Compliance Executive

🏷️ Topic Coverage

Backup and Recovery Business Continuity Management Disaster Recovery Compliance Management Data Protection
€69

One-time purchase

Instant download
Lifetime updates

This policy is 1 of 37 in the Full Enterprise Pack

Save 67%

Get all 37 Enterprise policies for €599, instead of €1,813 if purchased individually.

View Full Enterprise Pack →
Backup and Restore Policy

Product Details

Type: policy
Category: Enterprise
Standards: 7