policy SME

Backup and Restore Policy - SME

Ensure business continuity with this SME-ready Backup and Restore Policy, covering roles, procedures, compliance, and recoverability for all systems and data.

Overview

This policy outlines clear rules and responsibilities for securely backing up and restoring data in an SME setting, ensuring business continuity, regulatory compliance, and effective risk management.

Business Continuity Ensured

Guarantees timely data recovery after incidents and protects against accidental loss or technical failure.

Adapted for SMEs

Designed for organizations without dedicated IT teams, detailing clear roles for General Managers and external IT support.

Regulatory Compliance

Supports ISO/IEC 27001, GDPR, EU NIS2, and DORA through structured and auditable backup procedures.

Read Full Overview
The Backup and Restore Policy (P15S) provides a comprehensive approach for ensuring all essential business data is protected against loss and can be recovered swiftly in the event of a disruption. Developed specifically for small and medium-sized enterprises (SMEs), this policy acknowledges the structural realities of organizations without complex IT departments, such as lacking dedicated SOC teams or CISOs. Consequently, it assigns major oversight and decision-making responsibilities to the General Manager (GM), making it both practical and compliant with ISO/IEC 27001:2022. At its core, the policy establishes enforceable rules that require regular backup of all critical data, including financial, customer, HR, and business system information across desktops, servers, and cloud applications. The policy is precise about scope, calling for inclusion of backup media like USB drives or cloud-based solutions. It directs all employees with responsibility for handling data, alongside external IT support providers, to rigorously follow the prescribed protocols for backup and secure storage. P15S outlines clear objectives: to ensure all critical data is securely backed up at intervals aligned with risk assessments, to guarantee timely and complete data restoration, and to prevent unauthorized access or tampering through robust encryption and storage control. Roles and responsibilities are clearly delineated, with the GM accountable for policy enforcement, resource allocation, annual reviews, and incident oversight, while IT providers handle technical implementation and reporting. Employees must save work to approved systems only, further reducing risk. The policy mandates a documented Backup Plan detailing what is backed up, frequency, retention rules, and secure deletion guidelines rooted in sister policies. Backups must be performed on set schedules , for example, daily or weekly for financial records, monthly for system configurations, and incrementally for shared files where possible. Critical controls require data to be stored in at least two locations (such as local and cloud), encrypted when offsite, and accessible strictly to authorized personnel. Logs, reports, and periodic testing of restore procedures are mandatory, supporting both operational reliability and audit requirements for standards such as ISO/IEC 27001 and GDPR. Risk and exception management are built in: any deviation, lapse, or technical failure must be documented, justified, and approved by the GM. Prohibited actions like storing critical data on unapproved devices or skipping restore tests are expressly outlined. Annual and incident-driven policy reviews ensure ongoing alignment with legal, regulatory, and technical developments. For issues affecting backup or recovery, escalation and documentation follow the Incident Response Policy (P30S), cementing integrated governance across the SME's information management landscape. This policy thus empowers SMEs to meet international compliance mandates with a structure tailored to their operational realities.

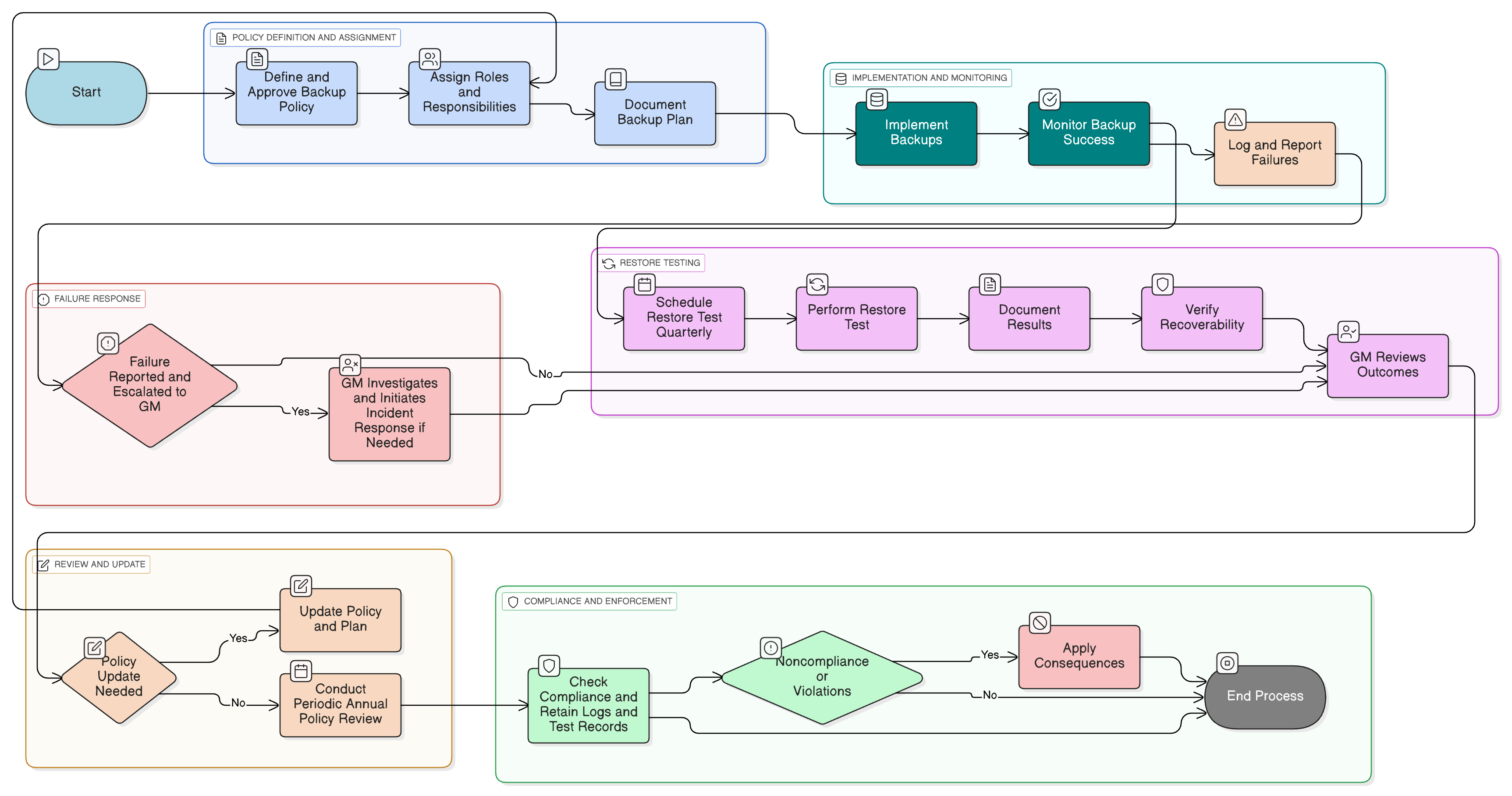
Policy Diagram

Backup and Restore Policy diagram illustrating roles, delegated responsibilities, scheduled backups, secure storage, retention periods, restore testing, and escalation steps.

Click diagram to view full size

What's Inside

Scope and Rules for Backup Operations

Roles and Responsibilities (General Manager, IT Providers)

Backup Frequency and Retention Schedules

Storage, Encryption & Secure Deletion Requirements

Incident Response & Escalation Steps

Audit Readiness & Annual Review

Framework Compliance

🛡️ Supported Standards & Frameworks

This product is aligned with the following compliance frameworks, with detailed clause and control mappings.

Framework Covered Clauses / Controls
ISO/IEC 27001:2022
8.1
ISO/IEC 27002:2022
NIST SP 800-53 Rev.5
EU NIS2
EU DORA
COBIT 2019
EU GDPR
5(1)(f)32(1)(c)

Related Policies

Data Retention And Disposal Policy-SME

Defines how long backup data should be stored and securely deleted.

Data Classification And Labeling Policy-SME

Helps prioritize which data must be backed up based on classification levels.

Incident Response Policy-SME

Covers procedures if backups fail or if data recovery is required after a breach or outage.

Governance Roles And Responsibilities Policy-SME

Assigns clear authority for backup oversight and policy enforcement.

Data Protection And Privacy Policy-SME

Ensures backup handling of personal data aligns with legal and privacy regulations.

About Clarysec Policies - Backup and Restore Policy - SME

Generic security policies are often built for large corporations, leaving small businesses struggling to apply complex rules and undefined roles. This policy is different. Our SME policies are designed from the ground up for practical implementation in organizations without dedicated security teams. We assign responsibilities to the roles you actually have, like the General Manager and your IT Provider, not an army of specialists you don't. Every requirement is broken down into a uniquely numbered clause (e.g., 5.2.1, 5.2.2). This turns the policy into a clear, step-by-step checklist, making it easy to implement, audit, and customize without rewriting entire sections.

Restore Testing Is Mandatory

Quarterly restore tests are required and results must be documented, proving backup recoverability for audit and assurance.

Clear Delegation and Auditing

Policy enforces documented delegation of tasks to GM and IT, with annual reviews and logging to support accountability.

Frequently Asked Questions

Built for Leaders, By Leaders

This policy was authored by a security leader with 25+ years of experience deploying and auditing ISMS frameworks for global enterprises. It's designed not just to be a document, but a defensible framework that stands up to auditor scrutiny.

Authored by an expert holding:

MSc Cyber Security, Royal Holloway UoL CISM CISA ISO 27001:2022 Lead Auditor & Implementer CEH

Coverage & Topics

🏢 Target Departments

IT Security Compliance

🏷️ Topic Coverage

Business Continuity Management Disaster Recovery Compliance Management
€49

One-time purchase

Instant download
Lifetime updates

This policy is 1 of 37 in the Full SME Pack

Save 78%

Get all 37 SME policies for €399, instead of €1,813 if purchased individually.

View Full SME Pack →
Backup and Restore Policy - SME

Product Details

Type: policy
Category: SME
Standards: 7